新華社北京6月12日電 新聞背景:塔吉克斯坦共和國

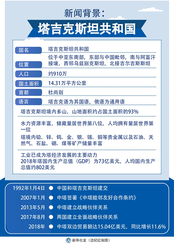
塔吉克斯坦共和國,簡稱塔吉克斯坦,是位于中亞東南部的內陸國家,東部與中國毗鄰,南與阿富汗接壤,西鄰烏茲別克斯坦,北接吉爾吉斯斯坦,國土面積為14.31萬平方公里。塔境內多山,山地面積約占國土面積的93%,有“高山國”之稱,其首都為杜尚別。
塔吉克斯坦是多民族國家,全國共有86個民族,人口約910萬,其中塔吉克族占80%,烏茲別克族占15.3%,俄羅斯族占1%。塔吉克語為其國語,俄語為通用語。
塔吉克斯坦水力資源豐富,儲藏量居世界第八位,人均擁有量居世界第一位。塔境內鉛、鋅、鎢、金、銀、錫、銅等貴金屬以及石油、天然氣、石鹽、硼、煤等礦產儲量豐富。

這是4月14日在塔吉克斯坦首都杜尚別拍攝的納烏魯茲宮阿爾章會議廳。新華社記者 白雪騏 攝 點擊高清圖集>>
近年來,塔吉克斯坦提出了從農工業國轉變為工農業國的發展目標并制定了2030年前國家發展戰略。工業已成為塔經濟發展的主要動力。2018年塔國內生產總值(GDP)為73億美元,人均國內生產總值約802美元。
中塔是山水相連的好鄰居、真誠互信的好朋友、合作共贏的好伙伴、彼此扶持的好兄弟。自1992年1月4日建交以來,兩國關系積極、健康、穩步向前發展,兩國徹底解決了歷史遺留的邊界問題。2007年1月,中塔簽署《中塔睦鄰友好合作條約》。2013年5月,中塔建立戰略伙伴關系。2017年8月,兩國建立全面戰略伙伴關系。目前,雙方關系正處在歷史最好時期,面臨廣闊發展前景。

4月14日,人們在塔吉克斯坦首都杜尚別以西的吉薩爾城堡參觀。新華社記者 白雪騏 攝 點擊高清圖集>>
塔吉克斯坦是世界上第一個與中國簽署共建絲綢之路經濟帶諒解備忘錄的國家。在“一帶一路”倡議推動下,中塔務實合作快速發展。目前,中國已成為塔第一大直接投資來源國,在塔投資興業的中資企業達300多家。2018年,中塔雙邊貿易額達15.04億美元,同比增長11.6%。
 
- 
大數據"坑熟客",技術之罪需規則規避		
2018-03-02 08:58:39
- 
高質量發展,怎么消除“游離感”?		
2018-03-02 08:58:39
- 
學校只剩一名學生,她卻堅守了18年		
2018-03-01 14:40:53
- 
有重大變動!騎共享單車的一定要注意了		
2018-03-01 14:40:53
- 
2018年,樓市會有哪些新變化?		
2018-03-01 09:01:20
 
  


 
		
 
		
 
		
 
		
 
  
 
  
 
  
 ?
 
 
 
 
 
 
?